Online Movie Ticket Booking System Class Diagram - Onlinemovieticket booking system page 16 of 68 entity relationship diagram (erd) customer admin tickets.
Original Resolution: 828x585 px
New Page 1 - Also you can modified this system as per your requriments and develop a perfect advance.
Original Resolution: 236x292 px
70 Uml Class Diagrams Examples Ideas In 2021 Class Diagram Diagram Class - Class diagram online uml class diagram sequence diagram online sequence diagram tool activity diagram online use case diagram online bpmn diagram online bpm workflow software flowchart diagram online explore.
Original Resolution: 1140x521 px
Interaction Diagram - Movie ticket booking system is a open source you can download zip and edit as per you need.
Original Resolution: 993x855 px
Cpsc 461 Software Engineering E Ticket Reservation System - So, an online appointment/booking system is no doubt a great business idea.
Original Resolution: 526x419 px
Uwe Examples - Movie ticket booking system is a open source you can download zip and edit as per you need.
Original Resolution: 1024x768 px
Ppt Cinema Booking System Powerpoint Presentation Free Download Id 1696573 - We have users class in which users details are kept.
Original Resolution: 1380x1150 px
Kaushi463 Online Movie Ticket Booking - Class diagram online uml class diagram sequence diagram online sequence diagram tool activity diagram online use case diagram online bpmn diagram online bpm workflow software flowchart diagram online explore.
Original Resolution: 638x359 px
Class Diagram Templates By Creately - If you want more latest c#.net projects here.
Original Resolution: 820x723 px
Class Diagram Template For Online Bus Reservation System Class Diagram For Bus Reservation System Png Image Transparent Png Free Download On Seekpng - Flight , flight details , ticket_info, credit card details , passenger profile are entities in erd this video is about:
Original Resolution: 405x340 px
Online Movie Ticket Booking Software Project - Function main in movie ticket booking system c++.
Original Resolution: 1047x792 px
Ticket Reservation System Class Diagram Freeprojectz - Onlinemovieticket booking system page 5 of 68 introduction online movie ticket booking system is the process whereby consumer directly book the 16.
Original Resolution: 638x359 px
Class Diagram Templates By Creately - Uml class diagram for online movie ticket booking system is shown below.
Original Resolution: 804x823 px
Cinema Booking System Class Diagram Design Stack Overflow - Cinema booking system is an advanced online movie ticket booking system allowing clients to book tickets for cinema, theater, and other events ahead of time.
Original Resolution: 1066x740 px
Moviebooking Movie Ticketing System Activity Diagram Programmer Sought - This is simple and basic level small project for learning purpose.
Original Resolution: 624x641 px
Movie Rental Store Editable Uml Use Case Diagram Template On Creately - Classes and their attributes of movie ticket booking system class diagram:
Original Resolution: 1178x994 px
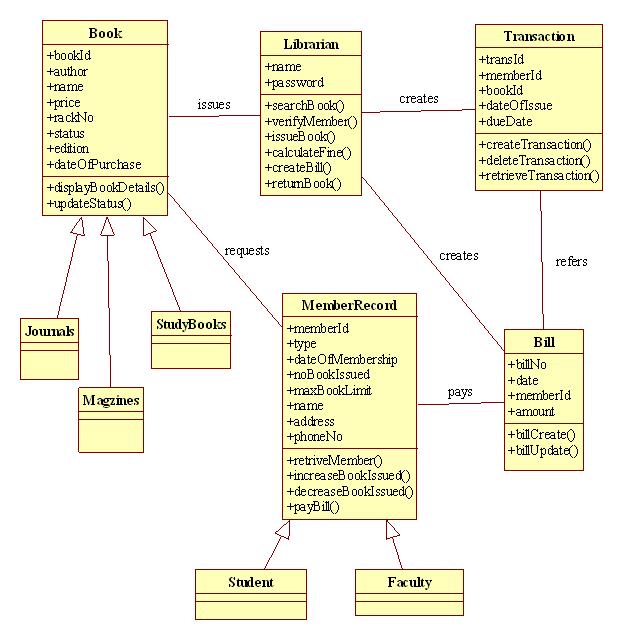
Movie Library Management System Uml Diagram Freeprojectz - This is simple and basic level small project for learning purpose.
Original Resolution: 649x472 px
Unified Modeling Language Online Movie Ticket Booking Class Diagram - This is simple and basic level small project for learning purpose.
Original Resolution: 853x398 px
Component Diagram Example Ticket Selling System - Class diagram online uml class diagram sequence diagram online sequence diagram tool activity diagram online use case diagram online bpmn diagram online bpm workflow software flowchart diagram online explore.
Original Resolution: 602x339 px
How To Make A Class Diagram Of An Airline Reservation System Quora - Online cinema ticket booking system submitted in partial fulfilment of the requirements for the award of the degree of.